4 - Rollout of the Care Plan and Training : Use Case diagram
When an Episode of Care has been created and Consent has been documented:<br/><br/><ul>
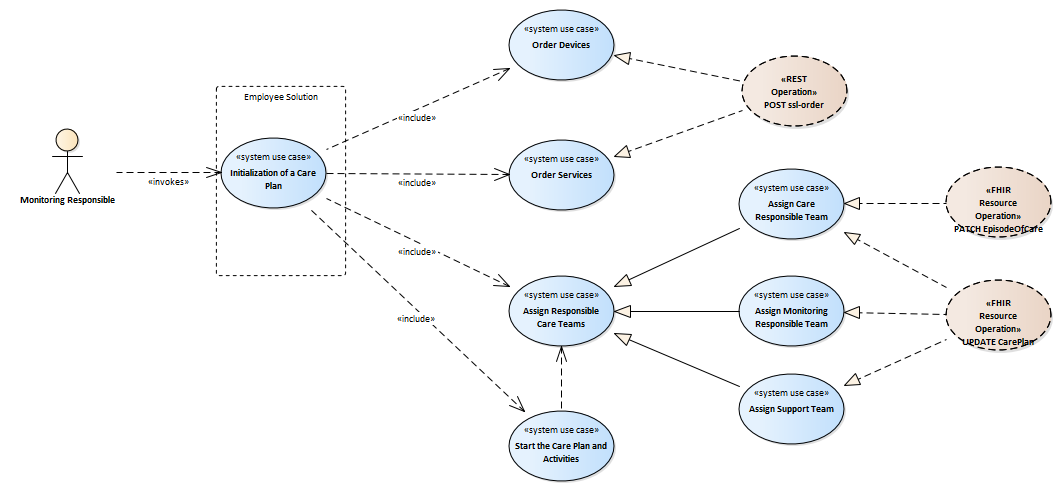
<li>A CarePlan can now be created for the Patient relating to the Episode of Care Resource. <br/>A CarePlan is created based on a PlanDefinition resource essentially using the PlanDefinition as a template. The operation $apply on PlanDefinition is used to complete this transaction.</li><li>The Patient's CarePlan resource can be adjusted to fit the capabilities and needs of the Patient. </li><li>When a CarePlan has been applied to the Patients consent must be registered to be able to shared information with the SSL Provider for the CarePlan</li><li>The SSL CareTeam will be assigned a Service Responsibility for the Patients CarePlan.</li><li>The assignment of a Clinical Monitoring Team can be done in parallel with order fulfillment of the (SSL) order. This responsibility is registered on the Patients CarePlan resource.</li></ul>
The Clinical Monitoring Team can receive a message (a Communication Resource) from the SSL provider once the Patient has received a Citizen solution and completed training in using the solution. The Clinical Monitoring Team can also follow the SSL order process using the Track'n'Trace Service to be exposed in the Employee Solutions using the eHealth Infrastructure<br/>
| Created: |
30/01/2020 00.00.00 |
| Modified: |
06/02/2020 09.32.57 |
| ID: |
{9235E939-431A-43d7-A791-9680315635EF} |
| Link to this Diagram |