5 - Using a Care Plan : Use Case diagram
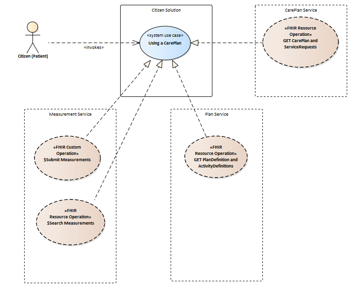
When a Care Plan has been rolled out to a Patient, supporting Devices have been delivered and training completed, the Patient can start participating in the telemedicine processes.<br/><br/>Using the CarePlan resources the Citizen Solutions guide the Patient through the processes. The core processes are answering questionnaires and submitting measurements.<br/><br/>When it is time for the Patient to perform Measuring, the Citizen Solution can notify the Citizen that it is time to perform the procedures in the CarePlan. This is done by registering a Communication resource for the Patient - alternatively, the notification can happen client-side, when the use logs into the solution.<br/><br/>If a measuring has not be performed and submitted according to schedule, The Infrastructure automatically registers a message (a Communication resource) for the Patient with a reminder. In addition, a Task for the monitoring responsible team is created to follow up with the Patient.<br/><br/>The Patient's measuring schedule is registered on the ProcedureRequest resource. <br/><br/>When the Patient has performed Measuring using the Citizen Solution, QuestionnaireResponse resources along with Observation resources are sent to the Infrastructure in a single transaction. <br/><br/>The resources received are persisted in the Infrastructure, the resources are validated and the processing of the resources is queued, returning an id of the unit-of-work.<br/><br/>An event is raised that can be used to send a receipt for the Patient from the Citizen Solution.<br/>This can also be done immediately i the client, as soon as the submission has been accepted by the Infrastructure. <br/>
| Created: |
28/01/2020 00.00.00 |
| Modified: |
06/02/2020 09.36.55 |
| ID: |
{1573D112-CFDA-4559-AC5B-417D05F9364C} |
| Link to this Diagram |