10 - Support in relation to technical issues : Use Case diagram
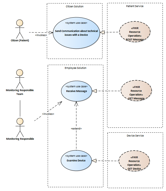
Supporting the Patient with technical issues is a process, that can involve most actors in the Infrastructure.<br/><br/><b>Patient Self-service</b><br/>On the Device resources, related documentation about the Device, such as FAQ, Troubleshooting guides and instruction videos can be registered. This can help the Patient finding solutions the simple issues.<br/><b><br/></b><b>The Monitoring Team</b><br/>The Patient can send messages within the Infrastructure to communication with the monitoring responsible team about possible solutions to the issue. The Citizen Solution can relate the Devices that the Patient needs help with on the created messages. This way the Clinical Solutions can identify precisely the Device - and how delivered it originally.<br/><b><br/></b><b>The Supporting team</b><br/>If technical help or ssl services are needed to solve the issue messages and/or ssl-orders can be created for the SSL provider of the Device in question.<br/><br/>
| Created: |
28/01/2020 00.00.00 |
| Modified: |
01/02/2020 12.41.11 |
| ID: |
{0C4C7FD0-20B6-4dd4-A08C-3BEB96C195D0} |
| Link to this Diagram |