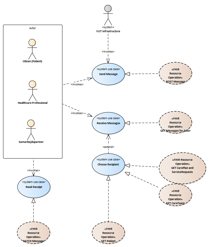
11 - Communication between Actors : Use Case diagram
To initiate Communication between Actors, they must be known to the Infrastructure. The Actors can be:<br/><br/><ul>
<li>A CareTeam</li><li>A specific Practitioner, if registered manually in the Infrastructure.</li><li>A Patient</li></ul>
<br/><b>Sending Communication</b><br/>Choose recipient. <br/>This can be done by looking up the receiving resource. <br/>Patient resources can only be searched scoped by care- or monitoring- responsibility. Patients cannot be searched by other patients.<br/>Organizations and CareTeam can be searched freely.<br/>A Communication Resource is created, which implies sending it to the recipient<br/><br/>The Infrastructure sends the Communication using the channel defined on the Resource. <br/><br/>If the Communication is an Internal Message, it can be marked as "read" by Solutions on the Infrastructure. <br/>
| Created: |
29/01/2020 00.00.00 |
| Modified: |
22/04/2020 14.54.06 |
| ID: |
{BD3AF28E-D35A-4dd9-B0E6-8AB3CCBA9E32} |
| Link to this Diagram |