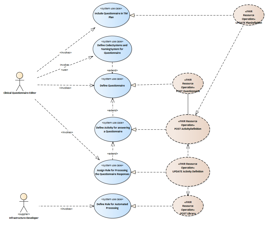
14 - Designing a Telemedical Questionnaire : Use Case diagram
Designing a Questionnaire in the Infrastructure is done from a Clinical Solution.<br/>When a Questionnaire has been designed, the following processes are needed make them become part of future Care Plans:<br/><br/><ul>
<li>Activity Definitions must be created to control how and when the Questionnaire should be answered</li><li>Optionally, rules must be defined to process and triage incoming Questionnaire Responses</li></ul><p/>
| Created: |
30/01/2020 00.00.00 |
| Modified: |
31/01/2024 13.08.36 |
| ID: |
{00734563-3875-4875-9B5E-CA06738A557F} |
| Link to this Diagram |