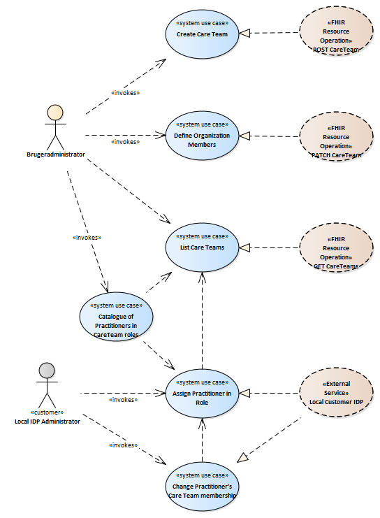
17 - Manage Care Teams : Use Case diagram
Managing Care Team definitions is done by the managers of the Infrastructure, using the Clinicians solution.<br/><br/>It does so centrally on behalf of requesting member organizations using the Infrastructure.<br/>Care Team definitions are then in turn used locally by IDP managers to related Practitioners to Care Teams.<br/> <br/>
| Created: |
30/01/2020 00.00.00 |
| Modified: |
22/04/2020 14.54.48 |
| ID: |
{A67F2309-754B-488e-B9CA-CC9F71650D4C} |
| Link to this Diagram |