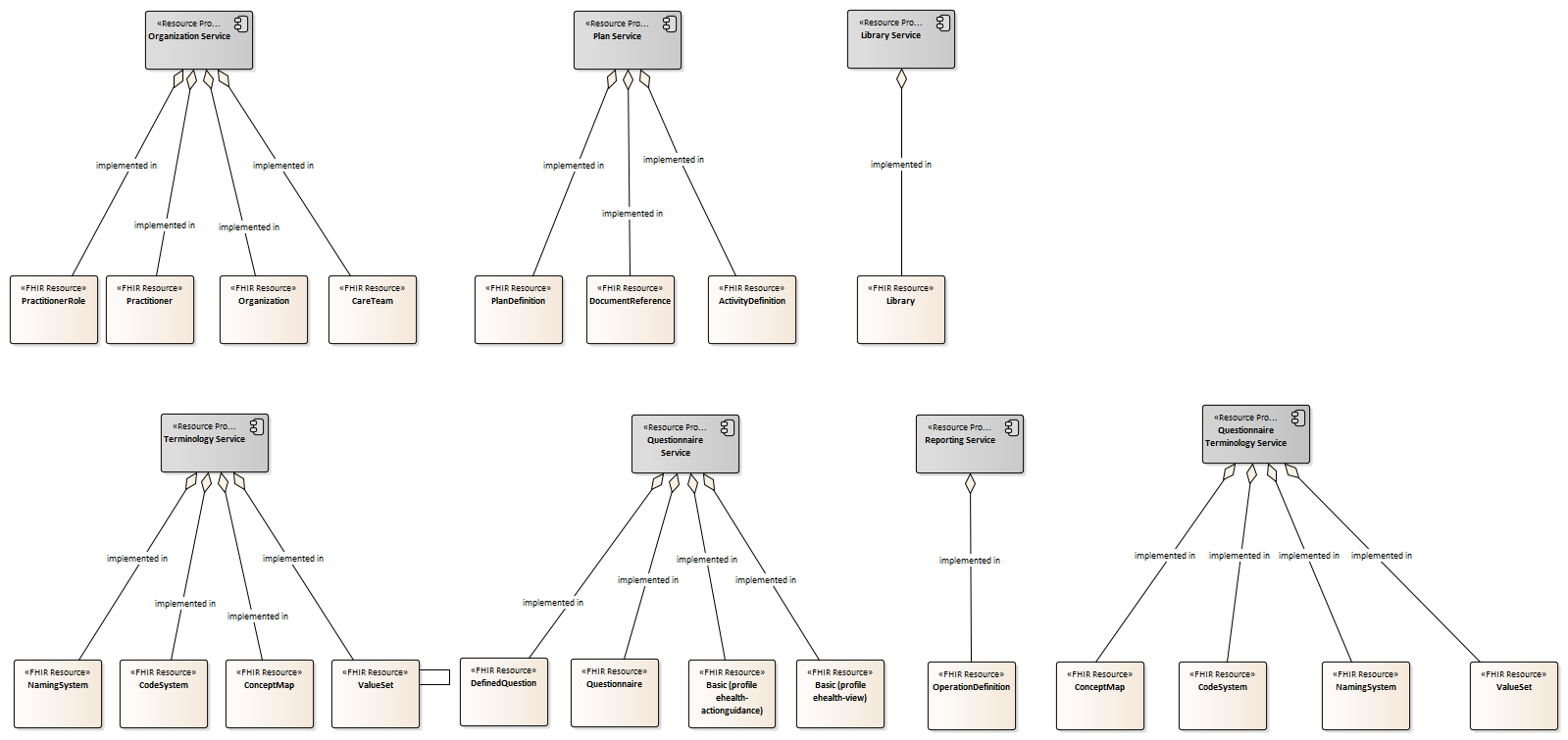
Administrative Domain Services Overview : Component diagram
Created: 13/01/2020 15.12.00
Modified: 25/02/2025 16.18.25
ID: {0B12E656-C1D3-4917-BDCC-C6BBC2A68349}
Link to this Diagram